Consider four circuits shown in the figure below. In which circuit power dissipated is greatest (Neglect the internal resistance of the power supply)
  • A

  • B

  • C

  • D

Easy
art

Download our app
and get started for free

Experience the future of education. Simply download our apps or reach out to us for more information. Let's shape the future of learning together!No signup needed.*

Similar Questions

  • 1
    Determine the charge on the capacitor in the following circuit ................ $\mu  C$
    View Solution
  • 2
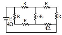
    A battery of internal resistance $4\, ohm$ is connected to the network of resistance as hown.  In the order that the maximum power can be delivered to the network, the value of $R$ in ohm should be :-
    View Solution
  • 3
    A wire of $1 \,\Omega$ has a length of $1\, m$. It is stetched till its length increases by $25\, \%$. The percentage change in resistance to the neartest integer is .....$\%$
    View Solution
  • 4
    In an experiment of potentiometer for measuring the internal resistance of primary cell a balancing length $\ell $ is obtained on the potentiometer wire when the cell is open circuit. Now the cell is short circuited by a resistance $R$. If $R$ is to be equal to the internal resistance of the cell the balancing length on the potentiometer wire will be
    View Solution
  • 5
    In the circuit shown below, The reading of the voltmeter $V$ is ...........
    View Solution
  • 6
    Current $l$ versus time $t$ graph through a conductor is shown in the figure. Average current through the conductor in the interval $0$ to $15 \,s$ is ............ $A$
    View Solution
  • 7
    A student obtained following observations in an experiment of meter bridge to find the unknown resistance of the circuit The most accurate value of unknown resistance is ............ $\Omega$
    S.No. $R$ $l$ $100-l$ $S = \left( {\frac{{100 - l}}{l}} \right)R$
    $1$ $20\,\Omega $ $43$ $57$ $26.51\,\Omega $
    $2$ $30\,\Omega $ $51$ $49$ $28.82\,\Omega $
    $3$ $40\,\Omega $ $59$ $41$ $27.80\,\Omega $
    $4$ $60\,\Omega $ $70$ $30$ $25.71\,\Omega $
    View Solution
  • 8
    Consider four conducting materials copper, tungsten, mercury and aluminium with resistivity $\rho_{ C }, \rho_{ T }, \rho_{ M }$ and $\rho_{ A }$ espectively Then:
    View Solution
  • 9
    In a potentiometer arrangement, a cell of $emf$ $1.25\,V$ gives a balance point at $35.0\,cm$ length of the wire. If the cell is replaced by another cell and the balance point shifts to $63.0\,cm,$ the $emf$ of the second cell ............... $V$
    View Solution
  • 10
    The resistance of $10\, metre$ long potentiometer wire is $1\,ohm/meter$. A cell of $e.m.f.$ $2.2\, volts$ and a high resistance box are connected in series to this wire. The value of resistance taken from resistance box for getting potential gradient of $2.2\, millivolt/metre$ will be ............... $\Omega $
    View Solution