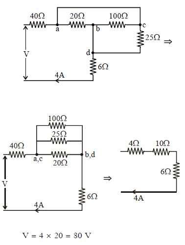
In given circuit find value of ................... $V$
  • A$50$
  • B$80$
  • C$100$
  • D$1290$
Medium
art

Download our app
and get started for free

Experience the future of education. Simply download our apps or reach out to us for more information. Let's shape the future of learning together!No signup needed.*

Similar Questions

  • 1
    The current in the primary circuit of a potentiometer is $0.2\, A$. The specific resistance and cross section of the potentiometer wire are $4\times10^{-7}\,ohm$ $metre$ and $8\times10^{-7}\, m^2$ respectively. The potential gradient will be equal to .............. $V/m$
    View Solution
  • 2
    The current from the battery in the given circuit is ................ $A$
    View Solution
  • 3
    The resistance of a wire of iron is $10\, ohms$ and temp. coefficient of resistivity is $5 \times {10^{ - 3}}\,^oC$. At $20\,^oC$ it carries $30$ milliamperes of current. Keeping constant potential difference between its ends, the temperature of the wire is raised to $120\,^oC$. The current in milliamperes that flows in the wire is
    View Solution
  • 4
    In the given figure, when key $A$ is opened, the reading of the ammeter $A$ will be ........... $A$
    View Solution
  • 5
    When the resistance of $9 \,\Omega$ is connected at the ends of a battery, its potential difference decreases from $40\, volt$ to $30\, volt$. The internal resistance of the battery is ............... $\Omega$
    View Solution
  • 6
    The two bulbs as in the above question are connected in series to a $200\, volt$ line. Then
    View Solution
  • 7
    The internal resistance of a cell depends on
    View Solution
  • 8
    In the circuit shown, the reading of ammeter when switch $S$ is open and when switch $S$ is closed respectively are
    View Solution
  • 9
    A meter bridge is set up as shown, to determine an unknown resistance ' $X$ ' using a standard $10\,ohm$ resistor. The galvanometer shows null point when tapping-key is at $52\,cm$ mark. The endcorrections are $1\,cm$ and $2\,cm$ respectively for the ends $A$ and $B$. The determined value of ' $X$ ' is $..........\Omega$
    View Solution
  • 10
    Two current elements $P$ and $Q$ have current voltage characteristics as shown below :

    Which of the graphs given below represents current voltage characteristics when $P$ and $Q$ are in series.

    View Solution