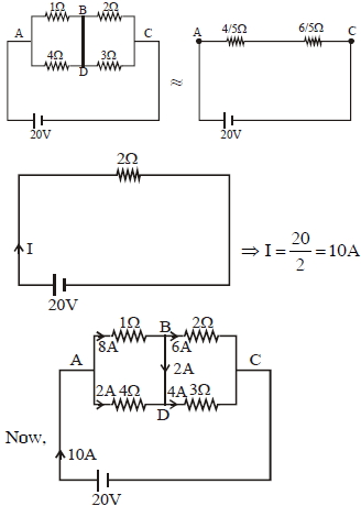
In the given circuit diagram, a wire is joining points $B$ and $D$. The current in this wire is ............. $A$
  • A$4$
  • B$2$
  • C$0.4$
  • D$0$
JEE MAIN 2020, Medium
art

Download our app
and get started for free

Experience the future of education. Simply download our apps or reach out to us for more information. Let's shape the future of learning together!No signup needed.*

Similar Questions

  • 1
    The figure shows three circuits $I, II$ and $III$ which are connected to a $3\,V$ battery. If the powers dissipated by the configurations $I, II$ and $III$ are $P_1 , P_2$ and $P_3$ respectively, then
    View Solution
  • 2
    $A$ current $I$ flows through a uniform wire of diameter $d$ when the mean electron drift velocity is $V$. The same current will flow through a wire of diameter $d/2$ made of the same material if the mean drift velocity of the electron is :
    View Solution
  • 3
    A current of $1.6\, A$ is flowing through a wire having cross-sectional area $1\, mm^2$. If density of free electrons in the material of the wire is $10^{29}\, per\, m^3$, the drift velocity of electrons will be
    View Solution
  • 4
    In the circuit diagram shown below, the magnitude and direction of the flow of current respectively would be
    View Solution
  • 5
    In the circuit shown, a meter bridge is in its balanced state. The meter bridge wire has a resistance $0.1\, ohm/cm$. The value of unknown resistance $X$ and the current drawn from the battery of negligible resistance is
    View Solution
  • 6
    In a balanced Wheatstone’s network, the resistances in the arms $Q$ and $S$ are interchanged. As a result of this
    View Solution
  • 7
    Which of the following is not a correct statement
    View Solution
  • 8
    A horizontal conductor is oriented north south and carries some current. $A$ positively charged particle located vertically above it and having a velocity directed north ward experiences an upward force.What is the direction of the force if this charged particle were located to the east of the conductor and had a velocity directed towards the conductor
    View Solution
  • 9
    An electric bulb is rated $220\, volt$ and $100\, watt$. Power consumed by it when operated on $110\, volt$ is ............. $watt$
    View Solution
  • 10
    The effective resistance between points $P$ and $Q$ of the electrical circuit shown in the figure is
    View Solution