


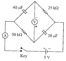
($A$) The voltmeter displays $-5 \mathrm{~V}$ as soon as the key is pressed, znd displays $+5 \mathrm{~V}$ after a long time
($B$) The voltmeter will display $0 \mathrm{~V}$ at time $t=\ln 2$ seconds
($C$) The current in the ammeter becomes $1 / e$ of the initial value after $1$ second
($D$) The current in the ammeter becomes zero after a long time

