Which of the statement($s$) is/are correct ?
$(1)$ The keys $S _1$ is kept closed for long time such that capacitors are fully charged. Now key $S _2$ is closed, at this time, the instantaneous current across $30 \Omega$ resistor (between points $P$ and $Q$ ) will be $0.2 A$
$(2)$ If key $S _1$ is kept closed for long time such that capacitors are fully charged, the voltage difference between points $P$ and $Q$ will be $10 V$.
$(3)$ At time $t =0$, the key $S _1$ is closed, the instantaneous current in the closed circuit will be $25 mA$.
$(4)$ If key $S _1$ is kept closed for long time such that capacitors are fully charged, the voltage across the capacitors $C _1$ will be $4 V$.
$(1)$ at $t=0$, capacitor $C_1$ acts as a battery of $4 V, C_4 \& C_3$ of $\frac{1}{2} V$ each, $C_2$ is shorted Circuit is
$(2)$ and $(4)$
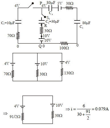
At steady state,
When capacitor is fully charged it behave as open circuit and current through it zero.
Hence, Charge on each capacitor is same.
$Q =C_{\text {eq }} V$
$ =(8 \mu F ) \times 5$
$Q =40 \mu C$
Now,
$V _{ r }-\frac{40}{10}= V _0$
$ _{ P }- V _{ Q }=4 V$
$(3)$ At $t =0, S _1$ is closed, capacitor act as short circuit.
$i=\frac{V}{R_{c q}}=\frac{5}{200}=25 mA$
Ans. $(3,4)$
