In the meter bridge shown, the resistance $X$ has a negative temperature coefficient of resistance. Neglecting the variation in other resistors, when current is passed for some time, in the cirucit, balance point should shift towards.
  • A$A$
  • B$B$
  • CFirst $A$ then $B$
  • DIt will remain at $C$
Easy
art

Download our app
and get started for free

Experience the future of education. Simply download our apps or reach out to us for more information. Let's shape the future of learning together!No signup needed.*

Similar Questions

  • 1
    A heater of $220\, V$ heats a volume of water in $5\,\min$ time. A heater of $110\, V$ heats the same volume of water in ............... $min$
    View Solution
  • 2
    In an aluminium $(A1)$ bar of square cross section, a square hole is drilled and is filled with iron ( $Fe$ ) as shown in the figure. The electrical resistivities of $A 1$ and $Fe$ are $2.7 \times 10^{-8} \ \Omega m$ and $1.0 \times 10^{-7} \ \Omega m$, respectively. The electrical resistance between the two faces $P$ and $Q$ of the composite bar is
    View Solution
  • 3
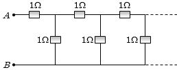
    The equivalent resistance between points $A$ and $B$ of an infinite network of resistances each of $1\,\Omega $ connected as shown, is
    View Solution
  • 4
    The electric intensity $E$, current density $j$ and specific resistance $k$ are related to each other by the relation
    View Solution
  • 5
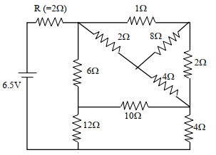
    In the following circuit, the current through the resistor $R(=2 \Omega)$ is $I$ Amperes. The value of $I$ is
    View Solution
  • 6
    Refer to the circuit shown. What will be the total power dissipation in the circuit if $P$ is the power dissipated in $R_1$ ? It is given that $R_2=4 R_1$ and $R_3=12 R_1$ are .......... $P$
    View Solution
  • 7
    Correct set up to verify Ohm's law is
    View Solution
  • 8
    What equal length of an iron wire and a copper-nickel alloy wire, each of $2 \; {mm}$ diameter connected parallel to give an equivalent resistance of $3 \Omega ?$

    (Given resistivities of iron and copper-nickel alloy wire are $12 \;\mu \Omega {cm}$ and $51\; \mu \Omega {cm}$ respectively) (in ${m}$)

    View Solution
  • 9
    Potential difference $V_B-V_A$ in the network shown is ............. $V$
    View Solution
  • 10
    The current flowing in the given circuit is $0.1\,A$ . The potential difference between the points $X$ and $Y$ is ................ $\mathrm{V}$
    View Solution