In the potentiometer circuit as shown in the figure, the balance length $Al = 60\ cm$ when switch $S$ is open. When switch $S$ is closed and the value of $R$ is $5W$ the balance length $Al' = 50 cm.$ The internal resistance of the cell $C'$ is : .............. $\Omega$
  • A$1.2$
  • B$1$
  • C$0.8$
  • D$0.6$
Medium
art

Download our app
and get started for free

Experience the future of education. Simply download our apps or reach out to us for more information. Let's shape the future of learning together!No signup needed.*

Similar Questions

  • 1
    If you are provided a set of resistances $2\, \Omega, 4\, \Omega$ $6\, \Omega$ and $8\, \Omega$. Connect these resistances so as to obtain an equivalent resistance of $\frac{46}{3}\, \Omega$.
    View Solution
  • 2
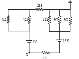
    Find potential at point $'x'$ in given circuit ............... $V$
    View Solution
  • 3
    In a wire of cross section radius $r,$ free electrons travel with drift velocity $v$ when a current $I$ flows through the wire. What is the current in another wire of half the radius and of the same material when the drift velocity is $2v$  ?
    View Solution
  • 4
    A wire of length $100\, cm$ is connected to a cell of emf $2\,V$ and negligible internal resistance. The resistance of the wire is $3\,\Omega $. The additional resistance required to produce a potential difference of $1\, mV/cm$ is ............. $\Omega$
    View Solution
  • 5
    A $100\, V$ voltmeter of internal resistance $20\,k\Omega $ in series with a high resistance $R$ is connected to a $110\, V$ line. The voltmeter reads $5\, V$, the value of $R$ is ................ $k  \Omega $
    View Solution
  • 6
    Find equivalent resistance $A$ and $B$
    View Solution
  • 7
    Three identical bulbs $B_1, B_2$ and $B_3$ are connected to the mains as shown in figure. If $B_3$ is disconnected from the circuit by opening switch $S$, then incandescence of bulb $B_1$ will
    View Solution
  • 8
    The figure shows a network of resistances in which the point $A$ is earthed. The point which has the least potential is
    View Solution
  • 9
    $A$ brass disc and a carbon disc of same radius are assembled alternatively to make a cylindrical conductor. The resistance of the cylinder is independent of the temperature. The ratio of thickness of the brass disc to that of the carbon disc is [$\alpha$ is temperature coefficient of resistance and Neglect linear expansion ]
    View Solution
  • 10
    In the diagram shown, the reading of voltmeter is $20\, V$ and that of ammeter is $4\, A$. The value of $R$ should be (Consider given ammeter and voltmeter are not ideal)
    View Solution