Resistance of tungsten wire at $150\,^oC$ is $133\,\Omega $. Its resistance temperature coefficient is $0.0045\,^oC$. The resistance of this wire at $500\,^oC$ will be .............. $\Omega$
  • A$180$
  • B$225$
  • C$258$
  • D$317$
Medium
art

Download our app
and get started for free

Experience the future of education. Simply download our apps or reach out to us for more information. Let's shape the future of learning together!No signup needed.*

Similar Questions

  • 1
    Resistance as shown in figure is negative at
    View Solution
  • 2
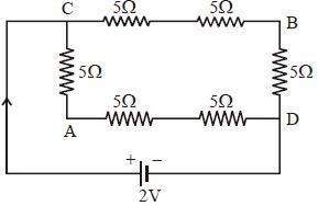
    In given Network the equivalent resistance between $A$ and $B$ is .............. $\Omega$
    View Solution
  • 3
    Calculate charge on capacitor in steady state. (in $\mu C$)
    View Solution
  • 4
    Assertion : Kirchoff 's junction rule follows from conservation of charge.

    Reason : Kirchoff 's loop rule follows from conservation of momentum.

    View Solution
  • 5
    In a potentiometer experiment, it is found that no current passes through the galvanometer when the terminals of the cell are connected across $52\ cm$ of the potentiometer wire. If the cell is shunted by a resistance of $ 5\,\Omega$, a balance is found when the cell is connected across $40\ cm$ of the wire. Find the internal resistance of the cell ........... $\Omega$
    View Solution
  • 6
    In the adjoining circuit shown the potential difference between points $A$ and $B$ will be
    View Solution
  • 7
    A wire of length $100\, cm$ is connected to a cell of emf $2\,V$ and negligible internal resistance. The resistance of the wire is $3\,\Omega $. The additional resistance required to produce a potential difference of $1\, mV/cm$ is ............. $\Omega$
    View Solution
  • 8
    A storage battery has $e.m.f.$ $15\, volts$ and internal resistance $0.05\, ohm$. Its terminal voltage when it is delivering $10\, ampere$ is ............... $volts$
    View Solution
  • 9
    An electron revolves $6 × 10^{15}$ times/sec in circular loop. The current in the loop is
    View Solution
  • 10
    A current of $1\, mA$ is flowing through a copper wire. How many electrons will pass a given point in one second
    View Solution