


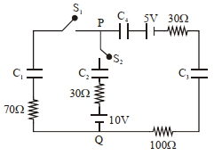
Which of the statement($s$) is/are correct ?
$(1)$ The keys $S _1$ is kept closed for long time such that capacitors are fully charged. Now key $S _2$ is closed, at this time, the instantaneous current across $30 \Omega$ resistor (between points $P$ and $Q$ ) will be $0.2 A$
$(2)$ If key $S _1$ is kept closed for long time such that capacitors are fully charged, the voltage difference between points $P$ and $Q$ will be $10 V$.
$(3)$ At time $t =0$, the key $S _1$ is closed, the instantaneous current in the closed circuit will be $25 mA$.
$(4)$ If key $S _1$ is kept closed for long time such that capacitors are fully charged, the voltage across the capacitors $C _1$ will be $4 V$.
