A strip of copper and another of germanium are cooled from room temperature to $80\, K$. The resistance of
  • A
    Each of these increases
  • B
    Each of these decreases
  • C
    Copper strip increases and that of germanium decreases
  • D
    Copper strip decreases and that of germanium increases
AIEEE 2003, Easy
art

Download our app
and get started for free

Experience the future of education. Simply download our apps or reach out to us for more information. Let's shape the future of learning together!No signup needed.*

Similar Questions

  • 1
    The equivalent resistance of the given circuit between the terminals ${A}$ and ${B}$ is  $....\Omega$
    View Solution
  • 2
    Assertion : Long distance power transmission is done at high voltage.

    Reason : At high voltage supply power losses are less.

    View Solution
  • 3
    A torch battery consisting of two cells of $1.45\, volts$ and an internal resistance $0.15\,\Omega $, each cell sending currents through the filament of the lamps having resistance $1.5\,ohms$. The value of current will be ....... $A$
    View Solution
  • 4
    Four bulbs $B_1 , B_2, B_3$ and $B_4$ of $100\, W$ each are connected to $220\, V$ main as shown in the figure. The reading in an ideal ammeter will be ............... $A$
    View Solution
  • 5
    The equivalent resistance between points $A$ and $B$ of an infinite network of resistances each of $1\,\Omega $ connected as shown, is
    View Solution
  • 6
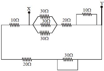
    Net resistance between $X$ and $Y$ is ............... $\Omega$
    View Solution
  • 7
    A wire of length $5\,m$ and radius $1\,mm$ has a resistance of $1\, ohm$. What length of the wire of the same material at the same temperature and of radius $2\,mm$ will also have a resistance of $1\, ohm$  .............. $m$
    View Solution
  • 8
    A meter bridge is set up as shown, to determine an unknown resistance ' $X$ ' using a standard $10\,ohm$ resistor. The galvanometer shows null point when tapping-key is at $52\,cm$ mark. The endcorrections are $1\,cm$ and $2\,cm$ respectively for the ends $A$ and $B$. The determined value of ' $X$ ' is $..........\Omega$
    View Solution
  • 9
    A voltmeter having a resistance of $998\, ohms$ is connected to a cell of $e.m.f.$ $2\, volt$ and internal resistance $2\, ohm$. The error in the measurement of $e.m.f.$ will be
    View Solution
  • 10
    The effective resistance of a parallel connection that consists of four wires of equal length, equal area of cross-section and same material is $0.25\, \Omega$. What will be the effective resistance if they are connected in series ? (In $\Omega$)
    View Solution