For a charged spherical ball, electrostatic potential inside the ball varies with $r$ as $V =2 ar ^2+ b$. Here, $a$ and $b$ are constant and $r$ is the distance from the center. The volume charge density inside the ball is $-\lambda a \varepsilon$. The value of $\lambda$ is $...........$. $\varepsilon=$ permittivity of medium.
JEE MAIN 2023, Diffcult
Download our app for free and get startedPlay store
$E =-\frac{ dV }{ dr }=-4 ar \equiv \frac{\rho r }{3 \varepsilon_0} \text { (compare) }$

Result inside uniformly charged solid sphere.

$\rho=-12 a \varepsilon_0$

$\lambda=12$

art

Download our app
and get started for free

Experience the future of education. Simply download our apps or reach out to us for more information. Let's shape the future of learning together!No signup needed.*

Similar Questions

  • 1
    A force of $10 \; N$ acts on a charged particle placed between two plates of a charged capacitor. If one plate of capacitor is removed, then the force acting on that particle will be ...... $N$
    View Solution
  • 2
    In the $R-C$ circuit shown in the figure the total energy of $3.6 \times 10^{-3}\  J$ is dissipated in the $10$ $\Omega$ resistor when the switch $S$ is closed. The initial charge on the capacitor is.....$\mu C$
    View Solution
  • 3
    A hollow metal sphere of radius $5\,\, cm$ is charged so that the potential on its surface is $10\,\, V$. The potential at the centre of the sphere is.....$V$
    View Solution
  • 4
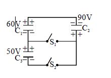
    Three charged capacitors, $C_1$ = $17\ μF$, $C_2$ = $34\ μF$, $C_3$ = $41\ μF$and two open switches, $S_1$ and $S_2$ are assembled into a network with initial voltages and polarities, as shown. Final status of the network is attained when the two switches, $S_1$ and $S_2$ are closed. In the figure, the final charge on capacitor  $C_3$ in  $mC$, is closet to:
    View Solution
  • 5
    Let $V$ and $E$ are potential and electric field intensity at a point then
    View Solution
  • 6
    There are two equipotential surface as shown in figure. The distance between them is $r$. The charge of $-q\,$ coulomb is taken from the surface $A$ to $B$, the resultant work done will be
    View Solution
  • 7
    A parallel plate air capacitor has a capacitance of $100\,\mu  F$. The plates are at a distance $d$ apart. If a slab of thickness $t(t \le d)$and dielectric constant $5$ is introduced between the parallel plates, then the capacitance will be.......$\mu F$
    View Solution
  • 8
    A parallel plate capacitor with air between the plates has a capacitance of $9\,pF$. The separation between its plates is $'d'$. The space between the plates is now filled with two dielectrics. One of the dielectrics has dielectric constant $K_1=3$ and thickness $\frac {d}{3}$ while the other one has dielectric constant $K_2 = 6$ and thickness $\frac {2d}{3}$ . Capacitance of the capacitor is now........$pF$
    View Solution
  • 9
    When a dielectric material is introduced between the plates of a charged condenser then electric field between the plates
    View Solution
  • 10
    The electric potential $V$ at any point $(x, y, z),$ all in metres in space is given by $V = 4x^2$ volt. The electric field at the point $(1, 0, 2)$ in volt/meter, is 
    View Solution