b
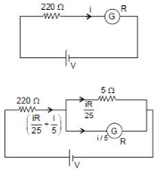
When $\mathrm{K}_{1}$ closed and $\mathrm{K}_{2}$ is open
$i=\frac{V}{220+R}$ .....$(i)$
When $\mathrm{k}_{1}$ and $\mathrm{k}_{2}$ are closed.
$\mathrm{KVL} \rightarrow$
$\left(\frac{\mathrm{iR}}{25}+\frac{\mathrm{i}}{5}\right) 220+\frac{\mathrm{i}}{5} \mathrm{R}=\mathrm{V}$
$\left(\frac{\mathrm{i} \mathrm{R}}{25}+\frac{\mathrm{i}}{5}\right) 220+\frac{\mathrm{i}}{5} \mathrm{R}=\mathrm{i}(220+\mathrm{R}) \quad$ From eq $(i)$
$\Rightarrow \quad R=22 \,\Omega$
