The resistance of hot tungsten filament is about $10$ times the cold resistance. What will be the resistance of $100\, W$ and $200\, V$ lamp when not in use ............. $\Omega $
  • A$400$
  • B$200$
  • C$40$
  • D$20$
AIEEE 2005, Medium
art

Download our app
and get started for free

Experience the future of education. Simply download our apps or reach out to us for more information. Let's shape the future of learning together!No signup needed.*

Similar Questions

  • 1
    When a current of $2\,A$ flows in a battery from negative to positive terminal, the potential difference across it is $12\,V$. If a current of $3\,A$ flows in the opposite direction potential difference across the terminals of the battery is $15\,V$, the emf of the battery is ............... $\mathrm{V}$
    View Solution
  • 2
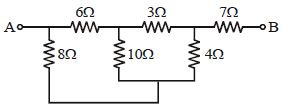
    The equivalent resistance between the points $A$ and $B$ is :-
    View Solution
  • 3
    Different combination of $3$ resistors of equal resistance $R$ are shown in the figures.
    The increasing order for power dissipation is:
    View Solution
  • 4
    A solenoid is at potential difference $60\, V$ and current flows through it is $15$ ampere, then the resistance of coil will be ............ $\Omega$
    View Solution
  • 5
    Which of the following has a negative temperature coefficient
    View Solution
  • 6
    Assertion : Long distance power transmission is done at high voltage.

    Reason : At high voltage supply power losses are less.

    View Solution
  • 7
    The figure shows a network of resistances in which the point $A$ is earthed. The point which has the least potential is
    View Solution
  • 8
    A potential divider circuit is shown in figure. The output voltage $V_0$ is
    View Solution
  • 9
    $A$ current $I$ flows through a uniform wire of diameter $d$ when the mean electron drift velocity is $V$. The same current will flow through a wire of diameter $d/2$ made of the same material if the mean drift velocity of the electron is :
    View Solution
  • 10
    What is the equivalent resistance between $A$ and $B$
    View Solution