The voltage $V$ and current $I$ graph for a conductor at two different temperatures ${T_1}$ and ${T_2}$ are shown in the figure. The relation between ${T_1}$ and ${T_2}$ is
  • A${T_1} > {T_2}$
  • B${T_1} \approx {T_2}$
  • C${T_1} = {T_2}$
  • D${T_1} < {T_2}$
Easy
art

Download our app
and get started for free

Experience the future of education. Simply download our apps or reach out to us for more information. Let's shape the future of learning together!No signup needed.*

Similar Questions

  • 1
    The equivalent resistance of resistors connected in series is always
    View Solution
  • 2
    A beam contains $2 \times 10^8$ doubly charged positive ions per cubic centimeter, all of which are moving with a speed of $10^5 \,m/s$. The current density is ............. $A/m^2$
    View Solution
  • 3
    An electric bulb rated for $500\, watts$ at $100\, volts$ is used in a circuit having a $200-volt$ supply. The resistance $R$ that must be put in series with the bulb, so that the bulb draws $500\, W$ is .................. $\Omega$
    View Solution
  • 4
    Two resistances of $400$ $\Omega$ and $800$ $\Omega$ are connected in series with $6\, volt$ battery of negligible internal resistance. A voltmeter of resistance $10,000$ $\Omega$ is used to measure the potential difference across $400$ $\Omega$. The error in the measurement of potential difference in volts approximately is
    View Solution
  • 5
    Through a semiconductor, an electric current is due to drift of
    View Solution
  • 6
    The Kirchhooff's first law $\left(\sum i=0\right)$ and second law ( $\left.\sum i R=\sum E\right)$, where the symbols have their usual meanings, are respectively based on
    View Solution
  • 7
    A cylindrical conductor has uniform cross-section. Resistivity of its material increase linearly from left end to right end. If a constant current is flowing through it and at a section distance $x$ from left end, magnitude of electric field intensity is $E$, which of the following graphs is correct
    View Solution
  • 8
    A cell of e.m.f. $E$ is connected with an external resistance $R$, then p.d. across cell is $V$. The internal resistance of cell will be
    View Solution
  • 9
    $STATEMENT-1$ In a Meter Bridge experiment, null point for an unknown resistance is measured. Now, the unknown resistance is put inside an enclosure maintained at a higher temperature. The null point can be obtained at the same point as before by decreasing the value of the standard resistance. and

    $STATEMENT-2$ Resistance of a metal increases with increase in temperature.

    View Solution
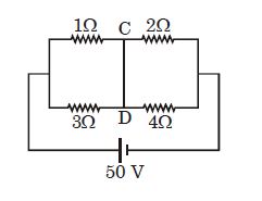
  • 10
    In the given circuit diagram, find the current passing through wire $CD$ (in ampere) 
    View Solution