Work done in moving a positive charge on an equipotential surface is
Easy
Download our app for free and get startedPlay store
(c) Work done $ = (\Delta V)\,Q$
For an equipotential surface.
art

Download our app
and get started for free

Experience the future of education. Simply download our apps or reach out to us for more information. Let's shape the future of learning together!No signup needed.*

Similar Questions

  • 1
    If $E$ is the electric field intensity of an electrostatic field, then the electrostatic energy density is proportional to
    View Solution
  • 2
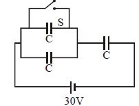
    Three capacitors each having capacitance $C = 2\,\mu F$ are connected with a battery of $e.m.f.$ $30\, V$ as shown in the figure. When the switch $S$ is closed, then select the incorrect statement
    View Solution
  • 3
    The figure shows a diagonal symmetric arrangement of capacitors and a battery.Identify the correct statements.
    View Solution
  • 4
    Consider a system of three charges $\frac{\mathrm{q}}{3}, \frac{\mathrm{q}}{3}$ and $-\frac{2 \mathrm{q}}{3}$ placed at points $\mathrm{A}, \mathrm{B}$ and $\mathrm{C}$, respectively, as shown in the figure,

    Take $\mathrm{O}$ to be the centre of the circle of radius $\mathrm{R}$ and angle $\mathrm{CAB}=60^{\circ}$

    Figure:$Image$ 

    View Solution
  • 5
    Mass of charge $Q$ is $m$ and mass of charge $2Q$ is $4\,m$ . If both are released from rest, then what will be $K.E.$ of $Q$ at infinite separation
    View Solution
  • 6
    A $10\, micro-farad$ capacitor is charged to $500\, V$ and then its plates are joined together through a resistance of $10\, ohm$. The heat produced in the resistance is........$J$
    View Solution
  • 7
    There is a uniform spherically symmetric surface charge density at a distance $R_0$ from the origin. The charge distribution is initially at rest and starts expanding because of mutual repulsion. The figure that represents best the speed $V(R(t))$ of the distribution as a function of its instantaneous radius $R(t)$ is
    View Solution
  • 8
    $64$ drops each having the capacity $C$ and potential $V$ are combined to form a big drop. If the charge on the small drop is $q$, then the charge on the big drop will be
    View Solution
  • 9
    The energy density $u$ is plotted against the distance $r$ from the centre of a spherical charge distribution on a $log$-$log$ scale. The slope of obtianed straight line is :
    View Solution
  • 10
    If the charge on a capacitor is increased by $2C$, the energy stored in it increases by $44 \%$. The original charge on the capacitor is (in $C$ )
    View Solution