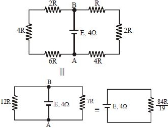
A battery of internal resistance $4\,\Omega $ is connected to the network of the resistance as shown in Fig. If the maximum power can be delivered to the network, the magnitude of $R$ in $\Omega $ should be
  • A$19/21\,\Omega $
  • B$84/19\,\Omega $
  • C$12\,\Omega $
  • D$7\,\Omega $
Medium
art

Download our app
and get started for free

Experience the future of education. Simply download our apps or reach out to us for more information. Let's shape the future of learning together!No signup needed.*

Similar Questions

  • 1
    A meta sample carrying a current along $x-$ axis with density $J$ is subjected to a magnetic field $B$ (along $z-$ axis). The electric field $E$ developed along $y-$ axis is directly proportional to $J$ as well as $B$. The constant of proportionality has $SI\  unit$
    View Solution
  • 2
    The length of a metallic wire is increased by $20 \%$ and its area of cross section is reduced by $4 \%$. The percentage change in resistance of the metallic wire is $.......$
    View Solution
  • 3
    Four ammeters with identical internal resistances $r$ and a resistor of resistance $R$ are connected to a current source as shown in figure. It is known that the reading of the ammeter $A_1$ is $I_1 = 3\ A$ and the reading of the ammeter $A_2$ is $I_2 = 5\ A$ . Determine the ratio of the resistances $R/r$ .
    View Solution
  • 4
    The equivalent resistance between $A$ and $B$ as shown in figure is $........\,k\Omega$
    View Solution
  • 5
    If $400\; \Omega$ of resistance is made by adding four $100\; \Omega$ resistance of tolerance $5 \%$ then the tolerance of the combination is .....$\%$
    View Solution
  • 6
    Calculate the amount of charge flowing in $2$ minutes in a wire of resistance $10$ $\Omega$ when a potential difference of $20\,V$ is applied between its ends ............ $C$
    View Solution
  • 7
    When an ammeter of negligible internal resistance is inserted in series with circuit it reads $1A$. When the voltmeter of very large resistance is connected across $X$ it reads $1V$. When the point $A$ and $B$ are shorted by a conducting wire, the voltmeter measures $10\, V$ across the battery. The internal resistance of the battery is equal to .............. $\Omega$
    View Solution
  • 8
    $20\,\mu A$ current flows for $30$ seconds in a wire, transfer of charge will be
    View Solution
  • 9
    The current $I$ flowing through the given circuit will be $.....A$.
    View Solution
  • 10
    Two resistances $r_1$ and $r_2\left(r_1 < r_2\right)$ are joined in parallel. The equivalent resistance $R$ is such that
    View Solution