The capacity of a spherical conductor in $ MKS$ system is
  • A$\frac{R}{{4\pi {\varepsilon _0}}}$
  • B$\frac{{4\pi {\varepsilon _0}}}{R}$
  • C$4\pi {\varepsilon _0}R$
  • D$4\pi {\varepsilon _0}{R^2}$
Easy
art

Download our app
and get started for free

Experience the future of education. Simply download our apps or reach out to us for more information. Let's shape the future of learning together!No signup needed.*

Similar Questions

  • 1
    The area of the plates of a parallel plate condenser is $A$ and the distance between the plates is $10\,mm$. There are two dielectric sheets in it, one of dielectric constant $10$ and thickness $6\,mm$ and the other of dielectric constant $5$ and thickness $4\,mm$. The capacity of the condenser is
    View Solution
  • 2
    Two charged capacitors have their outer plates fixed and inner plates connected by a spring of force constant ' $k$ '. The charge on each capacitor is q. Find the extension in the spring at equilibrium
    View Solution
  • 3
    In a region, if electric field is defined as $\vec E = \left( {\hat i + 2\hat j + \hat k} \right)\,V/m$ , then the potential difference between two points $A (0, 0, 0)$ and $B (2, 3, 4)$ in that region, is ......$V$
    View Solution
  • 4
    The equivalent capacitance of the combination shown in the figure is :
    View Solution
  • 5
    After the switch shown in figure $A$ is closed, there is current $i$ through resistance $R$. Figure $B$ indicates current variation curves $a, b, c$ and $d$ for four sets of values of $R$ and capacitance $C$:
    $(i)$ $R_0$ and $C_0$,        $(ii)$ $2R_0$ and $C_0$,
    $(iii)$ $R_0$ and $2C_0$,    $(iv)$ $2R_0$ and $2C_0$.
    Which set goes with which curve?
    View Solution
  • 6
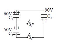
    Three charged capacitors, $C_1$ = $17\ μF$, $C_2$ = $34\ μF$, $C_3$ = $41\ μF$and two open switches, $S_1$ and $S_2$ are assembled into a network with initial voltages and polarities, as shown. Final status of the network is attained when the two switches, $S_1$ and $S_2$ are closed. In the figure, the final charge on capacitor  $C_3$ in  $mC$, is closet to:
    View Solution
  • 7
    If initial charge on all the capacitors were zero, work done by the battery in the circuit shown is ........... $mJ$
    View Solution
  • 8
    Six point charges are kept at the vertices of a regular hexagon of side $L$ and centre $O$, as shown in the figure. Given that $K=\frac{1}{4 \pi \varepsilon_0} \frac{q}{L^2}$, which of the following statement $(s)$ is (are) correct?

    $(A)$ the elecric field at $O$ is $6 K$ along $O D$

    $(B)$ The potential at $O$ is zero

    $(C)$ The potential at all points on the line $PR$ is same

    $(D)$ The potential at all points on the line $ST$ is same.

    View Solution
  • 9
    A parallel plate capacitor has capacitance $C$ . If charges of the plates are $Q$ and $-3Q$ , find the potential difference between the plates
    View Solution
  • 10
    A parallel plate capacitor with plate separation $5$ $\mathrm{mm}$ is charged up by a battery. It is found that on introducing a dielectric sheet of thickness $2 \mathrm{~mm}$, while keeping the battery connections intact, the capacitor draws $25 \%$ more charge from the battery than before. The dielectric constant of the sheet is_____.
    View Solution