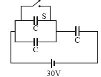
The figure shows a diagonal symmetric arrangement of capacitors and a battery.Identify the correct statements.
  • ABoth the $4\ \mu F$ capacitors carry equal charges in opposite sense.
  • BBoth the $4\ \mu F$ capacitors carry equal charges in same sense.
  • C$V_B - V_D > 0$
  • D$B$ and $C $ both
Diffcult
art

Download our app
and get started for free

Experience the future of education. Simply download our apps or reach out to us for more information. Let's shape the future of learning together!No signup needed.*

Similar Questions

  • 1
    A parallel plate capacitor is charged and the charging battery is then disconnected. If the plates of the capacitor are moved further apart by means of insulating handles, then
    View Solution
  • 2
    Three capacitors each having capacitance $C = 2\,\mu F$ are connected with a battery of $e.m.f.$ $30\, V$ as shown in the figure. When the switch $S$ is closed, then select the incorrect statement
    View Solution
  • 3
    Two positrons $(e^+)$ and two protons $(p)$ are kept on four corners of a square of side $a$ as shown in figure. The mass of proton is much larger than the mass of positron. Let $q$ denotes the charge on the proton as well as the positron then the kinetic energies of one of the positrons and one of the protons respectively after a very long time will be-
    View Solution
  • 4
    A particle of charge $Q$ and mass $M$ moves in a circular path of radius $R$ in a uniform magnetic field of magnitude $B$. The same particle now moves with the same speed in a circular path of same radius $R$ in the space between the cylindrical electrodes of the cylindrical capacitor. The radius of the inner electrode is $R/2$ while that of the outer electrode is $ 3R/2.$ Then the potential difference between the capacitor electrodes must be
    View Solution
  • 5
    An electric dipole with dipole moment $\vec p = (3i + 4j) \times 10^{-30} C-m$ is placed in an electric field $\vec E = 4000 \hat i (N/C).$ An external agent turns the dipole slowly until its electric dipole moment becomes $(-4 \hat i + 3 \hat j) ×10^{-30}C-m.$ The work done by the external agent is equal to :-
    View Solution
  • 6
    The potential due to an electrostatic charge distribution is $V(r)=\frac{q e^{-\alpha e r}}{4 \pi \varepsilon_{0} r}$, where $\alpha$ is positive. The net charge within a sphere centred at the origin and of radius $1/ \alpha$ is
    View Solution
  • 7
    $n$ the rectangle, shown below, the two corners have charges ${q_1} = - 5\,\mu C$ and ${q_2} = + 2.0\,\mu C$. The work done in moving a charge $ + 3.0\,\mu C$ from $B$ to $A$ is.........$J$ $(1/4\pi {\varepsilon _0} = {10^{10}}\,N{\rm{ - }}{m^2}/{C^2})$
    View Solution
  • 8
    Considering a group of positive charges, which of the following statements is correct?
    View Solution
  • 9
    The effective capacitances of two capacitors are $3\,\mu F$ and $16\,\mu F$, when they are connected in series and parallel respectively. The capacitance of two capacitors are
    View Solution
  • 10
    Two charge $ + \,q$ and $ - \,q$ are situated at a certain distance. At the point exactly midway between them
    View Solution