What is the resistance of a carbon resistance which has bands of colours brown, black and brown .............. $\Omega$
  • A$100$ 
  • B$1000$ 
  • C$10$ 
  • D$1$ 
Easy
art

Download our app
and get started for free

Experience the future of education. Simply download our apps or reach out to us for more information. Let's shape the future of learning together!No signup needed.*

Similar Questions

  • 1
    $A$ battery is of $\mathrm{emf}$ $E$ is being charged from a charger such that positive terminal of the battery is connected to terminal $A$ of charger and negative terminal of the battery is connected to terminal $B$ of charger. The internal resistance of the battery is $r$.
    View Solution
  • 2
    Two identical fuses are rated at $10\,A$. If they are joined
    View Solution
  • 3
    Two electric bulbs marked $40\,W,$ $220\,V$ and $60\,W,\,\,220\,V$ when connected in series across same voltage supply of $220\,V,$ the effective power is $P_1$ and when connected in parallel, the effective power is $P_2.$ Then $\frac {P_1}{P_2}$ is
    View Solution
  • 4
    When a current of $2\, A$ flows in a battery from negative to positive terminal, the potential difference across it is $12\, V$. If a current of $3\, A$ flowing in the opposite direction produces a potential difference of $15\, V$, the $emf$ of the battery is .............. $V$
    View Solution
  • 5
    What is the equivalent resistance between  $A$ and $B$
    View Solution
  • 6
    Potential difference across a cell and current through a cell is shown in graph. A battery consists of such identical $40$ cells. Max current supplied by the battery through a load of $2.5\,\Omega $ equal to .............. $A$
    View Solution
  • 7
    Twelve resistors each of resistance $16 \,\Omega $ are connected in the circuit as shown. The net resistance between $AB$ (any two conjugate points of outer square) is ............... $\Omega$
    View Solution
  • 8
    In the circuit as shown in the figure, the heat produced by $6\, ohm$ resistance due to current flowing in it is $60$ calorie per second. The heat generated across $3\, ohm$ resistance per second will be ................. $calorie$
    View Solution
  • 9
    A current of $1.6\, A$ is flowing through a wire having cross-sectional area $1\, mm^2$. If density of free electrons in the material of the wire is $10^{29}\, per\, m^3$, the drift velocity of electrons will be
    View Solution
  • 10
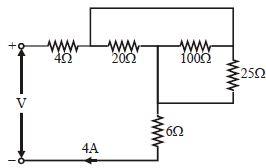
    In given circuit find value of ................... $V$
    View Solution