A capacitor of capacity $'C'$ is connected to a cell of $'V'\, volt$. Now a dielectric slab of dielectric constant ${ \in _r}$ is inserted in it keeping cell connected then
Easy
Download our app for free and get startedPlay store
If cell is connected potential difference will remain same but capacitance increases so charge will increase.
art

Download our app
and get started for free

Experience the future of education. Simply download our apps or reach out to us for more information. Let's shape the future of learning together!No signup needed.*

Similar Questions

  • 1
    Two metal spheres, one of radus $R$ and the other of radius $2 R$ respectively have the same surface charge density $\sigma$. They are brought in contact and separated. What will be the new surface charge densities on them?
    View Solution
  • 2
    What is the effective capacitance between points $X$ and $Y$.......$\mu F$
    View Solution
  • 3
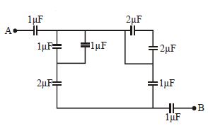
    Find the equivalent capacitance between $A$ and $B$
    View Solution
  • 4
    Two identical parallel plate capacitors are connected in series to a battery of $100\,V$. A dielectric slab of dielectric constant $4.0$ is inserted between the plates of second capacitor. The potential difference across the capacitors will now be respectively
    View Solution
  • 5
    For a spherical shell
    View Solution
  • 6
    In an electrical circuit, a battery is connected to pass $20\, C$ of charge through it in a certain given time. The potential difference between two plates of the battery is maintained at $15\, V$. The work done by the battery is ........... $J$.
    View Solution
  • 7
    A capacitor of capacity $C$ is charged to a steady potential difference $V$ and connected in series with an open key and a pure resistor $'R'$. At time $t = 0$, the key is closed. If $I =$ current at time $t$, a plot of log $I$ against $'t'$ is as shown in $(1)$ in the graph. Later one of the parameters i.e. $V, R$ or $C$ is changed keeping the other two constant, and the graph $(2)$ is recorded. Then
    View Solution
  • 8
    In the circuit shown, when the key $k $ is pressed at time $t = 0$, which of the following statements about current $I$ in the resistor $AB $ is true
    View Solution
  • 9
    What is the area of the plates of a $3\,F$ parallel plate capacitor, if the separation between the plates is $5\,mm$
    View Solution
  • 10
    The distance between the plates of a charged parallel plate capacitor is $5\  cm$ and electric field inside the plates is $200\  Vcm^{-1}$. An uncharged metal bar of width $2\  cm$ is fully immersed into the capacitor. The length of the metal bar is same as that of plate of capacitor. The voltage across capacitor after the immersion of the bar is......$V$
    View Solution