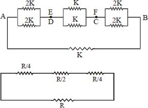
Find effective thermal resistance between $A$ & $B$ of cube made up of $12$ rods of same dimensions and shown given thermal conductivity. [ $l =$ length of rod, $a =$ cross section area of rod]
Advanced
Download our app for free and get startedPlay store
Let $\mathrm{R}=\frac{1}{\mathrm{K}} \cdot \frac{l}{\mathrm{a}}$

$R_{e q}=\frac{R}{2}=\frac{1}{2}\left(\frac{\ell}{k a}\right)$

art

Download our app
and get started for free

Experience the future of education. Simply download our apps or reach out to us for more information. Let's shape the future of learning together!No signup needed.*

Similar Questions

  • 1
    body radiates energy $5W$ at a temperature of ${127^o}C$. If the temperature is increased to ${927^o}C$, then it radiates energy at the rate of ...... $W$
    View Solution
  • 2
    The rates of cooling of two different liquids put in exactly similar calorimeters and kept in identical surroundings are the same if
    View Solution
  • 3
    For proper ventilation of building, windows must be open near the bottom and top of the walls so as to let pass
    View Solution
  • 4
    The area of the glass of a window of a room is $10\;{m^2}$ and thickness $2mm$. The outer and inner temperature are ${40^o}C$ and ${20^o}C$ respectively. Thermal conductivity of glass in $MKS$ system is $0.2$. The heat flowing in the room per second will be
    View Solution
  • 5
    The coefficient of linear expansion of brass and steel are ${\alpha _1}$ and ${\alpha _2}$. If we take a brass rod of length ${l_1}$ and steel rod of length ${l_2}$ at $0°C$, their difference in length $({l_2} - {l_1})$ will remain the same at a temperature if
    View Solution
  • 6
    A composite metal bar of uniform section is made up of length $25 cm$ of copper, $10  cm$ of nickel and $15 cm$ of aluminium. Each part being in perfect thermal contact with the adjoining part. The copper end of the composite rod is maintained at ${100^o}C$ and the aluminium end at ${0^o}C$. The whole rod is covered with belt so that there is no heat loss occurs at the sides. If ${K_{{\rm{Cu}}}} = 2{K_{Al}}$ and ${K_{Al}} = 3{K_{{\rm{Ni}}}}$, then what will be the temperatures of $Cu - Ni$ and $Ni - Al$ junctions respectively
    View Solution
  • 7
    Newton's law of cooling is used in laboratory for the determination of the
    View Solution
  • 8
    Units for constants in Column $-\,I$ and $SI$ unit is given in Column $-\,II$ . Match the followings :
    Column $-\,I$ Column $-\,II$
    $(a)$ Wein's constant $(i)$ $Wm^{-2}\,K^{-4}$
    $(b)$ Stefan-Boltzmaan's constant. $(ii)$ $Wm^{-1}\,K^{4}$
        $(iii)$ $mK$
    View Solution
  • 9
    A sphere of ice at $0^o C$ having initial radius $R$ is placed in an environment having ambient temperature $> 0^o C$. The ice melts uniformly, such that shape remains spherical. After a time $‘t’$ the radius of the sphere has reduced to$r$. Assuming the rate of heat absorption is proportional to the surface area of the sphere at any moment, which graph best depicts $r (t)$.
    View Solution
  • 10
    Three large identical plates are kept parallel to each other. The outer two plates are maintained at temperatures $T$ and $2 T$, respectively. The temperature of the middle plate in steady state will be close to ........... $T$
    View Solution